Samen staan we voor diergezondheid en dierenwelzijn

Weblog

De NVWA staat voor diergezondheid en dierenwelzijn. Niet al ons werk is zichtbaar. Wat gebeurt er eigenlijk nadat je bij de NWVA een melding hebt gedaan? Samen met mijn collega Sharita Kanhailal (inspecteur bij het team Expertise dier) leg ik het uit.

In de Wet dieren en de Gezondheids- en welzijnswet voor dieren is vastgelegd hoe mensen met dieren moeten omgaan. Het welzijn van dieren kan op uiteenlopende plaatsen in het geding zijn, zowel bij een bedrijfsmatige houder van dieren als bij iemand die voor de hobby dieren houdt. Inspecteurs van de NVWA treden samen met de collega’s van de Landelijke Inspectie Dierenbescherming (LID) en de politie onder andere op tegen illegale hondenhandel.

Ieder jaar stijgt het aantal meldingen bij de NVWA waarbij dierenwelzijn in het geding is of waarbij vermoedens zijn van illegale handel of fokkerij van honden. Iedereen kan meldingen doen bij de NVWA. Bij de NVWA houden verschillende inspecteurs zich bezig met het toezicht op hondenhandel. Het aantal inspecteurs dat zich bezig houdt met gezelschapsdieren is in 2020 verdubbeld van 5 naar 10 FTE. Maar ook met deze verdubbeling van het aantal inspecteurs kan de NVWA onmogelijk alle fokkers en handelaren in Nederland controleren. De NVWA houdt daarom risicogericht toezicht. Dat betekent dat daar waar het risico op overtreding het grootst is, als eerste wordt geacteerd. Daarom worden alle meldingen zoveel mogelijk gecombineerd met signalen die inspecteurs oppikken in het veld en met onderzoeken en andere informatie over waar de grootste risico’s zitten. De NVWA besluit vervolgens op basis van al deze informatie welke zaken prioriteit moeten krijgen bij de handhaving. Ongeveer 30% van de meldingen over illegale hondenhandel leidt tot directe actie.

Hond & maatschappij

Honden hebben een belangrijke rol in de maatschappij. Naar schatting zijn er 1.7 miljoen honden in Nederland. De dieren hebben veel effect op de fysieke en mentale gezondheid van mensen. De behoefte aan een hond bleek tijdens de vorige lockdown enorm te zijn toegenomen. De aanschaf van een hond is zo gedaan, maar niet altijd is bekend of de aanschaf volgens de regels is gegaan. Zolang mensen puppy’s blijven kopen van illegale handelaren of fokkers, zal de illegale handel in honden blijven bestaan.

Risico’s illegale hondenhandel

Het aanschaffen van een hond die illegaal naar Nederland is gehaald brengt een aantal grote risico’s met zich mee. Het bekendste is het risico van rabiës, een voor mensen en dieren dodelijke ziekte. Maar ook socialisatie is vaak een groot probleem. Een slecht gesocialiseerde hond komt ergens vandaan. Hoe is de hond behandeld in het buitenland? Is daar gedacht aan welzijn of gezondheid van de puppy’s en moederdieren? Fysiek kan een hond bijna altijd herstellen, maar een slechte of geen socialisatie geeft problemen later in het leven. Verstoorde gedragingen kunnen zich uiten in extreme angst of extreme agressie en bijtincidenten.

Belang van dierenartsen

Dierenartsen hebben verschillende rollen bij het aanpakken van illegale hondenhandel. In de eerste plaats zijn dierenartsen de deskundigen bij wie slachtoffers van illegale hondenhandel aankloppen. De eigenaar moet worden voorgelicht over wat er misgegaan is en de situatie moet zo goed mogelijk worden ‘hersteld’. Dat kan door de vaccinatie en registratie in orde te maken en door zieke dieren te behandelen. Daarnaast kan een melding worden gedaan bij de NVWA zodat de illegale handelaar of fokker kan worden onderzocht en de NVWA als dat nodig is op kan treden. Bijvoorbeeld door een boete te geven, dieren weg te halen of proces-verbaal op te maken. Hiermee kan ook worden voorkomen dat een volgende consument (onbedoeld) slachtoffer wordt, met alle gevolgen van dien.

Vanwege de kennis en positie van dierenartsen in de maatschappij hecht de NVWA ook veel waarde aan meldingen van dierenartsen. De NVWA roept dierenartsen daarom ook op om misstanden te blijven melden.

Tegelijkertijd krijgt de NVWA vaak de vraag wat er nu precies met meldingen gebeurt en waarom het niet altijd zichtbaar is of een melding ook daadwerkelijk wordt opgepakt. Wij begrijpen ook heel goed dat het frustrerend kan zijn voor dierenartsen om continu puppy’s binnen te zien komen uit het buitenland waarbij van alles mis is. Van chips en paspoorten tot aan missende rabiësentingen en te jonge leeftijd. Of honden die een operatie nodig hebben om goed te kunnen ademen, iets wat voorkomen had kunnen worden met een gezonde fok. Daarom leggen we graag nog een keer duidelijk uit wat er gebeurt als een dierenarts een melding bij ons doet en hoe wij dierenartsen zo goed mogelijk ondersteunen bij het doen van meldingen.

De melding

Meldingen van personen die zich zorgen maken over dierenwelzijn worden aangenomen door ons Klantcontactcentrum (KCC). In dit team werken inspecteurs van verschillende domeinen, waaronder een inspecteur van het hondenteam, samen. Dit team van inspecteurs maakt de eerste selectie. Daarbij wordt gekeken naar de aard van de melding en wordt bekeken of de melding het beste door de NVWA of door een van de andere samenwerkingspartners opgepakt kan worden. De NVWA werkt samen met de politie en de LID. De NVWA is verantwoordelijk voor de bedrijfsmatige hondenhandelaren en fokkerij met gezelschapsdieren (honden en katten).  Daarnaast handelt de NVWA meldingen af waarbij er een risico is op rabiës-insleep, dat kan bij handelaren en particulieren zijn. Inspecteurs van de LID pakken meldingen over dierverwaarlozing bij particulieren en alle andere vormen van bedrijfsmatig houden van gezelschapsdieren (dierenwinkels, pensions, cattery’s, et cetera.) op, de politie is verantwoordelijk voor meldingen over dierenmishandeling.

Inspecteurs van de NVWA beoordelen dus alle klachten en meldingen over handelaren in honden. Het is daarbij belangrijk dat de melding voldoende informatie en aanknopingspunten bevat. Dus een goede omschrijving, als het kan met foto’s of filmmateriaal en informatie over de fokker/handelaar. Als onze inspecteurs risico’s zien voor dierenwelzijn of voor andere overtredingen van de wet- en regelgeving, dan kan een fysieke of administratieve inspectie volgen.

Meldingen met onvoldoende informatie

Bij de NVWA komen geregeld meldingen van dierenartsen binnen die gaan over te jonge honden uit het buitenland, over niet (voldoende) gevaccineerde honden of over honden waarvan de documentatie onjuist is. Helaas bevatten veel meldingen niet alle informatie die nodig is om de melding goed op te pakken. Als de contactgegevens van de dierenarts zijn genoteerd, kan de inspecteur contact opnemen met de dierenarts. Maar vaak blijkt dan dat de hondeneigenaar de praktijk dan alweer verlaten heeft. Er ontbreken bij meldingen vaak gegevens zoals foto’s van de paspoorten of de hond zelf en het gebit. 

Privacyregels

De NVWA krijgt ook wel signalen dat dierenartsen terughoudend zijn in het melden en delen van informatie omdat zij bang zijn de privacyregels (AVG) te overtreden. Dierenartsen hoeven niet bang te zijn om in problemen te komen omdat zij (vermoedens van) overtredingen hebben gemeld bij de NVWA. Het melden van dit soort overtredingen is noodzakelijk voor de vervulling van een taak van algemeen belang en in het kader van uitoefening van openbaar gezag. Daarnaast is Rabiës een aangifte- en bestrijding plichtige ziekte uit de groep B1 (Wet publieke gezondheid). Dat betekent dat er mogelijk wettelijke maatregelen nodig zijn wanneer zo’n situatie bij u in de praktijk zich voordoet. Indien een te jonge hond uit het buitenland komt (<15 weken) of als een hond uit het buitenland komt zonder (geldige) rabiësenting, dan is hierbij risico op rabiës. Het is daarom belangrijk dat dit gemeld wordt bij de NVWA.

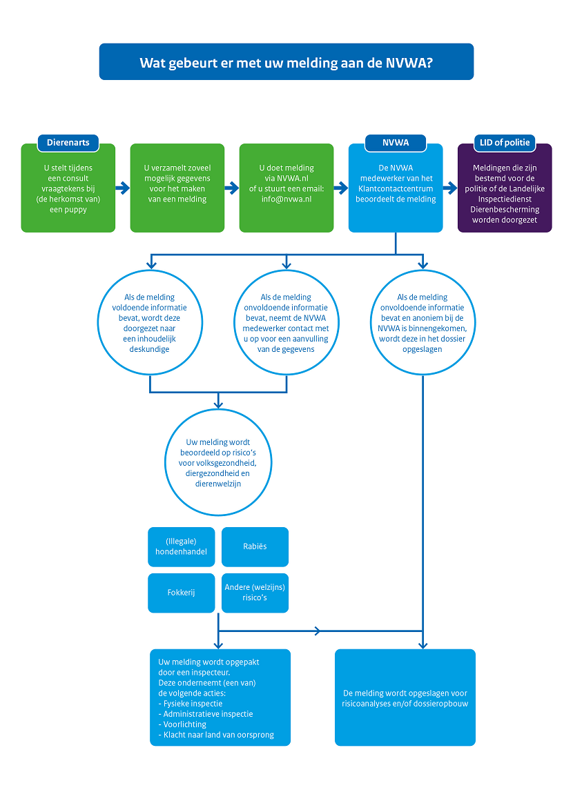
Proces van een melding

Een melding begint bij de dierenarts die waarneemt dat er zaken niet kloppen tot aan wat de NVWA kan doen na het ontvangen van de melding. Hierin zijn grofweg 6 mogelijkheden: fysieke inspectie, administratieve inspectie, voorlichting, klacht naar land van herkomst, zetten in het dossier voor opbouw of risicoanalyses. Meldingen die niet direct worden opgepakt door een inspecteur worden wel geregistreerd en bewaard. Als de NVWA bijvoorbeeld op en later moment meer meldingen over een bepaalde fokker of handelaar krijgt, kunnen ook die eerdere meldingen betrokken worden bij het onderzoek.

Schematische weergave van het meldingenproces bij de NVWA
Beeld: ©NVWA

Klacht naar het land van oorsprong

Bij import moet een hond worden vergezeld van een gezondheidscertificaat, afgegeven door een dierenarts. Europese regels gaan uit van onderling vertrouwen tussen lidstaten: het interstatelijk vertrouwensbeginsel. Dit betekent dat de NVWA ervan uit moet gaan dat de informatie die door de dierenarts in een ander Europees land op het gezondheidscertificaat is gezet (bijvoorbeeld de informatie over de leeftijd en de vaccinaties) juist is. Het is ook erg moeilijk om met zekerheid de leeftijd van een individuele pup te bepalen (en dus te bewijzen dat certificaten niet kloppen). Daarom meldt de NVWA eventuele twijfel over gezondheidscertificaten wel altijd aan andere lidstaten, zodat de autoriteit van die lidstaat verder onderzoek kan doen. Daarmee bouwen we ook een dossier op, wanneer het vaker voorkomt uit een bepaald land, of door een bepaalde handelaar, staan we met een stapel meldingen in de toekomst sterker.

Dit blog is eerder verschenen als artikel in het februarinummer van het Tijdschrift voor Diergeneeskunde

Simone Plantinga
Beeld: ©NVWA

Over de auteur

Simone Plantinga is senior inspecteur en waarnemend coördinerend specialistisch inspecteur voor gezelschapsdieren bij het team Expertise dier van de NVWA. Ze is expert op het gebied van dierenwelzijn en diergezondheid van gezelschapsdieren. Zij is ook te volgen op Twitter.